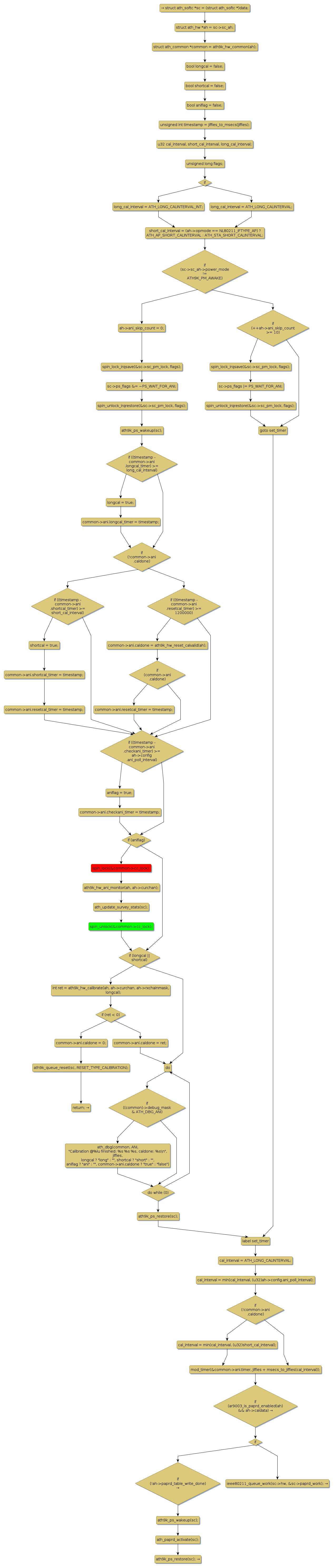
Instance Verification Kit (IVK)
spin lock @ [9695+28+/linux-3.19-rc1/drivers/net/wireless/ath/ath9k/link.c]
Instance Signature: cc_lock
|
The Matching Pair Graph:
|
|
Function Name
|
Control Flow Graph (CFG)
|
Events Flow Graph (EFG)
|
Source Correspondence
|
|
ath_ani_calibrate
|
|
|
[7632+17+/linux-3.19-rc1/drivers/net/wireless/ath/ath9k/link.c]
|